为做好2022年校级质量工程建设项目的遴选申报,依据《广东省本科高校“十四五”教学质量与教学改革工程建设实施方案》《广东省教育厅关于开展2021年度广东省本科高校教学质量与教学改革工程项目申报推荐工作的通知》《伟德国际victor1946教务处关于申报2022年校级质量工程建设项目的通知》文件精神,按照教务处工作安排,5月9号上午9:30,bv伟德国际19462022年校级质量工程建设项目遴选评审会在学院会议室举行。

遴选评审会由bv伟德国际1946学术委员成员华商副校长兼bv伟德国际1946院长陈美华教授、巴雅尔副院长、杨旻副教授、崔丽教授、陈云教授、高艳荣教授、郭秀珍教授组成。陈美华教授任评审会主任。会议由杨旻副院长主持,杨旻副院长简要介绍了本次遴选评审会议的目的和要求。

陈美华副校长结合bv伟德国际1946教师申报的情况,就遴选评审工作推选标准、推选类别做了详细的安排。

项目遴选着重从课题名称、课题设计、研究方法、前期基础、预期成果五个维度予以评审,并结合建设内容应突出专业领域的热点、重点和难点,进行投票表决,按照得票数目进行遴选。
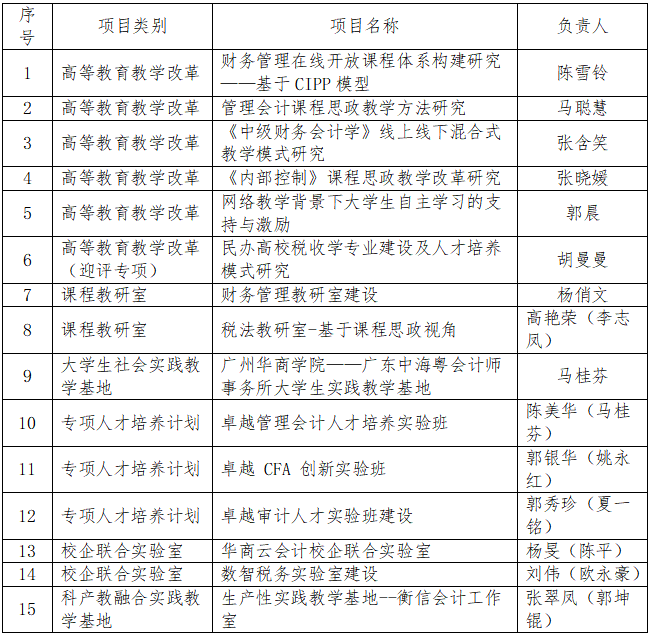
经学术委员会认真评审、合议,遴选出6个类别15项课题申报伟德国际victor19462022年校质量工程建设项目。其中,高等教育教学改革项目(含迎评专项研究项目1项)6项、课程教研室2项、大学生社会实践教学基地1项、专项人才培养计划3项、校企联合实验室2项、科产教融合实践教学基地1项。

同时,学术委员会对遴选的课题名称进行研究讨论,并建议申请者对课题名称进一步修改、凝练、聚焦,为下一步参加学校的遴选做好准备。

附bv伟德国际19462022年校质量工程项目遴选拟推荐名单

文;陈少群
图:张芷坪